从组件到电站全链路守护! 光伏扩项服务正式上线
2025-06-05 10:52:41
“某电站因谐波超标超百万”
“某组件厂因EL缺陷遭海外批量退货”
——检测不全=埋雷!
随着光伏产业迈入高质量发展新阶段,「精准可靠的检测服务」成为企业降本增效的关键一环。 光伏组件及发电站能力扩项顺利通过!以国家标准为基石,聚焦电能质量核心参数,为「光伏投资方、电站运营商、EPC企业」提供高效、专业的一站式检测解决方案。

能力升级:全链路覆盖,标准严苛
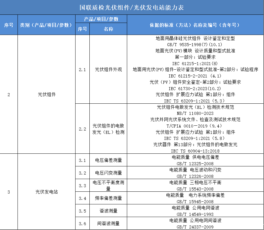
光伏组件检测—从外观到内在精准把控
外观检测:依据IEC 61215、GB/T 9535等10余项国家标准,杜绝组件隐裂、封装缺陷。
电致发光(EL)检测:通过NB/T 11080、IEC TS 63209等先进技术,精准识别电池片微观损伤,预防功率衰减。
光伏发电站核心指标—电能质量全参数守护
►电压偏差、闪变、谐波、频率偏差等6大关键指标全覆盖,严格遵循标准要求,电压波动和闪变(GB/T 12326),三相电压不平衡(GB/T 15543)、谐波/间谐波(GB/T 14549、GB/T 24337)。
► 直击电站并网痛点,确保电网安全稳定运行,避免罚款与发电损失!

服务优势:让检测成为竞争力
资质齐全:拥有CMA资质,报告真实有效。
反应迅速:24小时极速响应,工程师团队驻地支持,紧急工单优先处理,不耽误项目进度。
人员专业:工程师带队,提供诊断式检测服务,不仅查问题,更给出优化方案。

合作场景:为B端客户精准赋能
电站投资方:并网前验收、收购尽调、年度运维评估
EPC承包商:工程验收、设备选型验证、施工质量把控
组件厂商:出厂质检、技术研发支持
运维企业:故障定位、效能提升分析、预防性维护支持

以“专业检测”为锚,以“客户效率”为帆!光伏全产业链检测能力升级,只为助力您降低风险、提升收益、赢得市场先机。
立即添加工程师微信,了解详情:

更多推荐资讯
没找到服务内容?
请即刻联系工程师定制解决方案