课程介绍
结合生物学科或化学学科知识,通过亲自动手体验主题实验,学生们能够把所学知识应用到现实生活中,既锻炼了知识迁移的能力,又增强了质量安全意识。 科普教育基地给学生们全新的实践操作体验,让课本上的知识“活”起来。
课程详情
一、活动主题
《探秘科技实验室》
二、活动对象
中学生
三、活动地点
西安康鸿·橙方科技园— 科普教育基地
四、活动意义
中国经济已经进入高质量发展的全新阶段,全面实现高质量发展,离不开科学的普及和科技的创新。
为了让同学们能提升科学素养,增强科技创新能力,增强质量意识,提早进行生涯规划,我们特开设了沉浸式体验式生涯教育实践活动,秉承“质量安全从娃娃抓起”的初心,让同学们走出校园,走进西北大型数字化、自动化、智慧化实验室,以实验室管理体系为标准,以动手实践为核心,感受视觉景观空间的研、学、游全开放式新型实验室,共同探索实验室的奥秘。
结合生物学科或化学学科知识,通过亲自动手体验主题实验,学生们能够把所学知识应用到现实生活中,既锻炼了知识迁移的能力,又增强了质量安全意识。 科普教育基地给学生们全新的实践操作体验,让课本上的知识“活”起来。
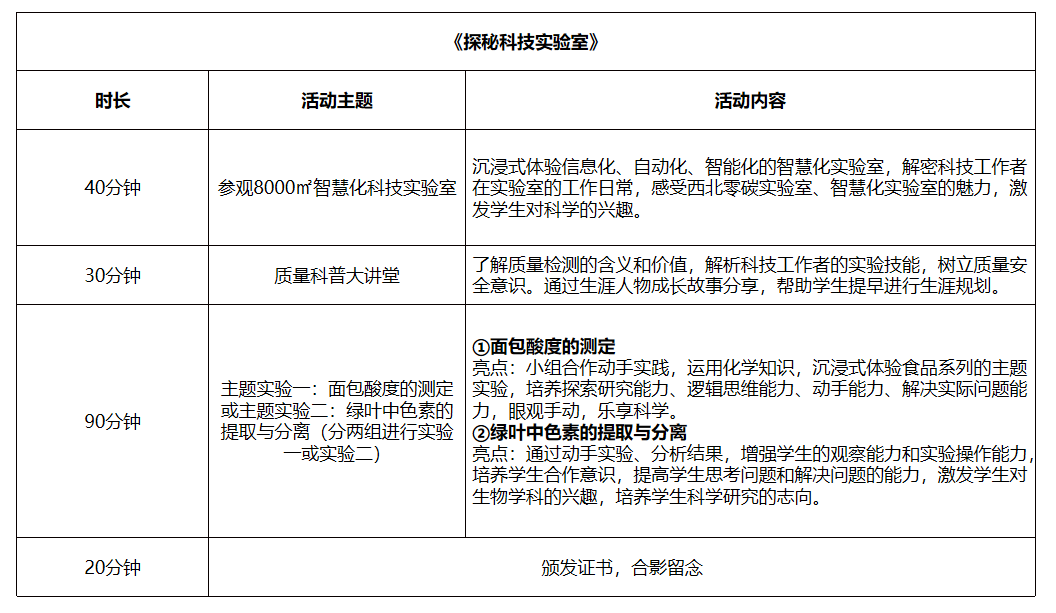
五、活动流程
